招聘信息

彻底的品质管理体制

介绍本公司的品质管理
体制

氟素树脂基本性质及其用途

介绍含氟塑料的基本性质
及其使用方法

从原材料到产品的一条龙生产

介绍制造工业的心脏部门
本公司的制造工厂

海外关联公司

介绍本公司的国外合资
公司

SSL

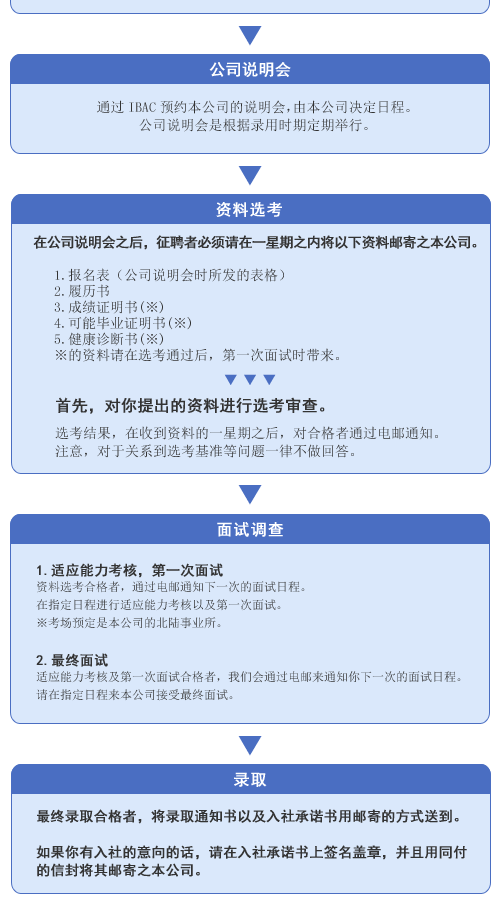
招聘选考流程

录用的流程


アイバックサイトへ

待遇以及工作

待遇以及工作事项,请参考支持就业・专业的IBAC网站。

ibac